Logo
  • Lets Get Started
  • Ready-to-Run or Do-It-Yourself - Choose your Level

Products

  • EX-CommandStation (RTR or DIY)
    • Ready-To-Run - Getting Started
      • Purchasing
      • EX-CSB1 Quick Setup Guide
      • WiFi Configuration
      • Install the Software
      • Choosing a Throttle (Controller)
      • Test Your Setup
      • Troubleshooting
      • EX-CSB1 Operating Manual
    • Do-It-YourSelf - Getting Started
      • Purchasing Parts
      • Initial Assembly
      • Adding WiFi
      • Install the Software
      • Choosing a Throttle (Controller)
      • Test Your Setup
      • Troubleshooting
      • ESP8266 (WiFi Boards) - AT Version Issues and Solutions
    • DIY - Advanced Options
      • Microcontroller Boards
        • Arduino Mega (Recommended)
        • ESP32 (Recommended)
        • STMicroelectronics Nucleo (Recommended)
        • Arduino Uno (Not recommended)
        • Arduino Nano (Not recommended)
        • Beta microcontrollers - STM32 Nucleo, ESP32, and SAMD
        • Mega+WiFi (Not recommended)
        • Nano Every (Deprecated)
        • Teensy (Deprecated)
      • Supported Motor Drivers
        • DCC-EX EX-MotorShield8874 - 5A [RECOMMENDED]
        • Arduino Motor Shield - 1.5A [RECOMMENDED]
        • Deek-Robot - 1.5A [RECOMMENDED]
        • Flashtree - 1.5A
        • DIY More L298NH - 2A
        • YFRobot L298P - 2A
        • L298N (dual) - 2A
        • Dual Module H-bridge MOSFET IRF3205 - 15A
        • Pololu MC33926 - 3A
        • MiniIBT L6201P (single) - 5A
        • BTS7960 IBT_2 (single) - 43A
        • Keyes/Fundumoto ("Beeper Board") - 2A
        • Makerfabs H-Bridge - 8A
        • Velleman KA03/VMA03 - 2A
        • DFRobot 2x2A DC Motor Shield (DRI0009) - 2A
        • Motor Driver Configuration Guide
        • High Accuracy Waveform Guide
      • Supported Connections
        • Direct Connection (USB)
        • WiFi Connection
        • Ethernet Connection
        • Bluetooth Connection
        • JMRI Connection
      • Supported WiFi Shields and Boards
        • EX-WiFiShield 8266 (recommended)
        • Duinopeak ESP8266 WiFi Expansion Board
        • ESP-01 and ESP-01s
        • Mega+WiFi Combo Board
        • WiFi Configuration
        • ESP8266 (WiFi Boards) - AT Version Issues and Solutions
      • Supported Ethernet Boards
        • Arduino Ethernet Shield 2
        • Wiznet WIZ850IO
        • Sunfounder Ethernet Shield
        • Nano Ethernet Shield
      • Supported Bluetooth Devices
        • HC-05/06 Bluetooth Modules
        • Using Bluetooth with your ESP32 EX-CommandStation
      • Installation Options
        • Install using EX-Installer
          • Using the Installer
          • Testing your installation
          • Managing config files
        • Install using Arduino IDE
      • Startup Configuration
      • Choosing a Throttle (Controller) - Advanced
      • Native Commands Summary
    • Adding and Controlling Accessories
      • Turnouts/points
        • Overview - types and options
        • Servo driven turnouts/points
        • Solenoid or coil turnouts/points
      • Signals
        • Signalling overview - types and options
        • Light signals
        • Semaphore or servo signals
        • DCC accessory signals
        • Controlling signals
      • Sensors
        • Which sensor type to use?
        • Infrared or IR sensors
        • VL53L0X Time of Flight Sensor
      • Input and Output Accessories and Expanders
        • Default Pin/VPin Allocations and Recommendations
        • I2C Devices
        • I2C Displays
        • I2C GPIO Expander Modules
        • Connecting a Servo Module
        • EX-IOExpander
          • Overview and configuration
          • Supported Devices
          • Testing EX-IOExpander
          • Using other devices
          • EX-IOExpander FAQ and Troubleshooting
        • Lew’s Duino Gear duinoNodes
      • Automation and Animation
      • Turntables and traversers
        • Overview - types and options
        • DCC Turntables/traversers
        • EX-Turntable
          • Overview
          • Purchasing
          • Assembly & Setup
          • Testing, Tuning, and Control
          • Layout Connections and Wiring
          • Configuration options
          • EX-Turntable FAQ and Troubleshooting
          • Traversers and Limited Rotation Turntables
  • EX-Installer
    • Using the Installer
    • Testing your installation
    • Managing config files
  • EX-WebThrottle
  • EX-CSB1 Express
  • EX-MotorShield8874
  • EX-WiFiShield-8266
  • EX-DCCInspector
  • EX-Toolbox
    • EX-Toolbox - Overview
    • EX-Toolbox - Installing and Using

EX-CommandStation Add-Ons

  • EX-RAIL (Automation/Animation)
    • Overview
    • Editing myAutomation.h
    • Objects - an Introduction
    • Sequences - an Introduction
    • Example Objects and Sequences
    • Tips and Techniques
    • EX-RAIL Command Reference
    • About and History
  • TrackManager (DCC & DC)
  • EX-Turntable
    • Overview
    • Purchasing
    • Assembly & Setup
    • Testing, Tuning, and Control
    • Layout Connections and Wiring
    • Configuration options
    • EX-Turntable FAQ and Troubleshooting
    • Traversers and Limited Rotation Turntables
  • EX-IOExpander
    • Overview and configuration
    • Supported Devices
    • Testing EX-IOExpander
    • Using other devices
    • EX-IOExpander FAQ and Troubleshooting
  • EX-FastClock
    • Overview
    • Hardware
    • Configuration options
    • Controlling EX-RAIL by Time

Support & Info

  • Troubleshooting & Getting Help
    • EX-CommandStation
      • Frequently Asked Questions (FAQ)
      • Diagnosing Basic Problems
      • Troubleshooting
    • EX-Turntable FAQ and Troubleshooting
    • EX-IOExpander FAQ and Troubleshooting
    • Contact Us
    • Submit a Support Ticket
  • Throttles (Controllers)
    • WiThrottle Server, Web Server, DCC-EX Native Protocol Explained
    • Throttles (Software)
      • EX-Web-Throttle (Web Browser)
      • JMRI (Java Model Railroad Interface)
      • Engine Driver (Android)
      • DCCpp CAB (android)
      • Cab Engineer: DCC Throttle (Android)
      • DigiTrainsPro (Android, iOS, Windows)
      • RtDtive DCC++ (Android)
      • WiThrottle (iOS)
      • Locontrol (iOS)
      • SRCP Client (iOS)
      • Train Driver (iOS)
      • Train Throttle (Windows)
      • Android Apps on Windows
      • Railroad Automation (Windows)
    • Throttles (Hardware)
      • miniThrottle (Physical)
      • WiTcontroller (Physical)
      • DccEXcontroller (Physical)
      • HandCab (Physical)
      • myBluePillThrottle (Physical)
      • Adding a Physical Dial/Knob to Engine Driver
      • Elgato Stream Deck
      • TCS UWT-50 & UWT-100 WiFi Throttles (Physical)
    • Connecting WiFi Throttles via USB
    • Technical Reference for Throttle Developers
    • DCC-EX Native command library
  • The Big Picture
    • How it All Works Together
    • Stage 1 - Running a Train
    • Stage 2 - Adding a Roster
    • Stage 3 - Turnouts/Points, Accessories, Sensors & Blocks
    • Stage 4 - Automation
    • Stage 5 - Turntables & Traversers
      • Example - Turntable ROUTEs
      • Example - Turntable and traverser ROUTEs
    • Stage 6 - Putting it all Together
      • Example 1 ROUTEs with turnouts/points/signals
      • Example 2 ROUTEs with turnouts/points/signals
      • Example 3 ROUTEs with turnouts/points/signals
      • Example 4 ROUTEs with turnouts/points/signals
      • Example 5 Full automation with turnouts/points & signals
      • Example 6 Full automation with turnouts/points & signals
      • Example 7 Full automation with turnouts/points & signals

Downloads

  • Downloads
    • EX-CommandStation
    • ESP8266 (WiFi Boards)
    • EX-DCCInspector
    • EX-Turntable
    • EX-IOExpander
    • EX-FastClock

Purchasing & Merchandise

  • DCC-EX Official Dealers / Resellers
  • DCC-EX Third Party Suppliers
    • Full Command Stations
    • Cases / Enclosures
  • DCC-EX Merchandise

Detailed Information

  • Reference
    • Glossary
    • Videos
    • Documents and Schematics
      • Documents
      • Schematics
    • Hardware
      • Decoders
        • List of Tested Decoders
        • Decoder Notes
      • DCC Track Wiring Information
      • Power Supplies
      • Microcontroller Boards
        • Arduino Mega (Recommended)
        • ESP32 (Recommended)
        • STMicroelectronics Nucleo (Recommended)
        • Arduino Uno (Not recommended)
        • Arduino Nano (Not recommended)
        • Beta microcontrollers - STM32 Nucleo, ESP32, and SAMD
        • Mega+WiFi (Not recommended)
        • Nano Every (Deprecated)
        • Teensy (Deprecated)
      • Default Pin/VPin Allocations and Recommendations
      • Supported Motor Drivers
        • DCC-EX EX-MotorShield8874 - 5A [RECOMMENDED]
        • Arduino Motor Shield - 1.5A [RECOMMENDED]
        • Deek-Robot - 1.5A [RECOMMENDED]
        • Flashtree - 1.5A
        • DIY More L298NH - 2A
        • YFRobot L298P - 2A
        • L298N (dual) - 2A
        • Dual Module H-bridge MOSFET IRF3205 - 15A
        • Pololu MC33926 - 3A
        • MiniIBT L6201P (single) - 5A
        • BTS7960 IBT_2 (single) - 43A
        • Keyes/Fundumoto ("Beeper Board") - 2A
        • Makerfabs H-Bridge - 8A
        • Velleman KA03/VMA03 - 2A
        • DFRobot 2x2A DC Motor Shield (DRI0009) - 2A
        • Motor Driver Configuration Guide
        • High Accuracy Waveform Guide
      • WiFi Boards
        • DCC-EX EX-WiFiShield 8266
        • EX-WiFiShield 8266 (recommended)
        • Duinopeak ESP8266 WiFi Expansion Board
        • ESP-01 and ESP-01s
        • WangTongze Board
        • Mega+WiFi Combo Board
        • SparkFun Thing Plus (ESP32)
        • ESP32_Ant-01 Breakout and Development Board (ESP32)
        • HC-12 Wireless Bridge
      • Ethernet Boards
        • Arduino Ethernet Shield 2
        • Wiznet WIZ850IO
        • Sunfounder Ethernet Shield
        • Nano Ethernet Shield
      • Supported Bluetooth Devices
        • HC-05/06 Bluetooth Modules
        • Using Bluetooth with your ESP32 EX-CommandStation
      • I2C Hardware
        • I2C Displays
        • I2C Devices
        • I2C GPIO Expander Modules
        • Connecting a Servo Module
        • I2C Multiplexers
      • Accessory Controllers
    • Software
      • DCC-EX Native Commands Summary Reference
      • DCC-EX Native Commands
        • DCC-EX Native Commands Summary Reference
      • DCC-EX Native command protocol library - DCCEXProtocol
      • Programming Locos (CVs)
      • EX-RAIL Command Reference
      • WiThrottle Protocol VS DCC-EX Native Commands
    • Native Commands Summary
    • EX-RAIL Command Reference
    • Developer and API reference
      • Technical Reference for Throttle Developers
      • DCC-EX Native API Reference
      • DCC-EX HAL Architecture
      • I/O Device Drivers and HAL
      • Writing a HAL Driver
    • DCC-EX Third Party Suppliers
      • Full Command Stations
      • Cases / Enclosures
    • Diagnostic Tools
      • Using a Serial Monitor
      • Diagnostic d Commands
        • Diagnostics <D ACK> Command
        • Diagnostics <D> Command
      • DCC Diagnostic Tools
  • Features under development
  • Related Projects
    • RailSnail’s Complete Bluetooth EX-CommandStation
    • miniThrottle (Physical)
    • WiTcontroller (Physical)
    • Elgato Stream Deck
    • Battery Power, Radio Control: ProMiniAir Transmitter Integrated with a WiFi-equipped EX‑CommandStation (PMA Tx/WCS)

External References

  • Articles and Videos
  • Standards & technical references
  • DCC-EX Third Party Suppliers
    • Full Command Stations
    • Cases / Enclosures

The DCC-EX Project

  • About Us and the Project
    • Meet the Team
    • Licence & Attributions
    • DCC-EX 2023 Roadmap
  • Donating & Contributing
    • Donate to Our Project
    • Media Resources
    • Contributing
      • Overview
      • GitHub
      • Recommended Software
      • Contributing to the Hardware & Software
      • Contributing to EX-WebThrottle2
      • Contributing to the Documentation
        • What You Need to Know/Learn
        • Getting Started
        • Folder and Page Structure
        • ReStructuredText Basics
        • Style Guide
        • Publishing DCC-EX News Posts
  • DCC-EX News
  • DCC-EX Model Railroading
    • Reference
    • Documents and Schematics
    • Schematics
    • Edit on GitHub

    Reference

    Schematics

    Suitable For Level: Propeller Beanie Engineer Hat

    On this page

    • Mega+WiFi Board

    • Makerfabs WiFi Shield

    • Arduino Motor Shield

    • IBT_2 Motor Driver

    Mega+WiFi Board

    Mega WiFi Schematic Thumbnail

    Mega+WiFi






    Makerfabs WiFi Shield

    Makerfabs WiFi Shield Schematic Thumbnail

    Makerfabs WiFi Shield PNG Format

    Makerfabs WiFi Shield PDF Format






    Arduino Motor Shield

    Arduino Motor Shield Schematic Thumbnail

    Arduino Motor Shield PNG Format






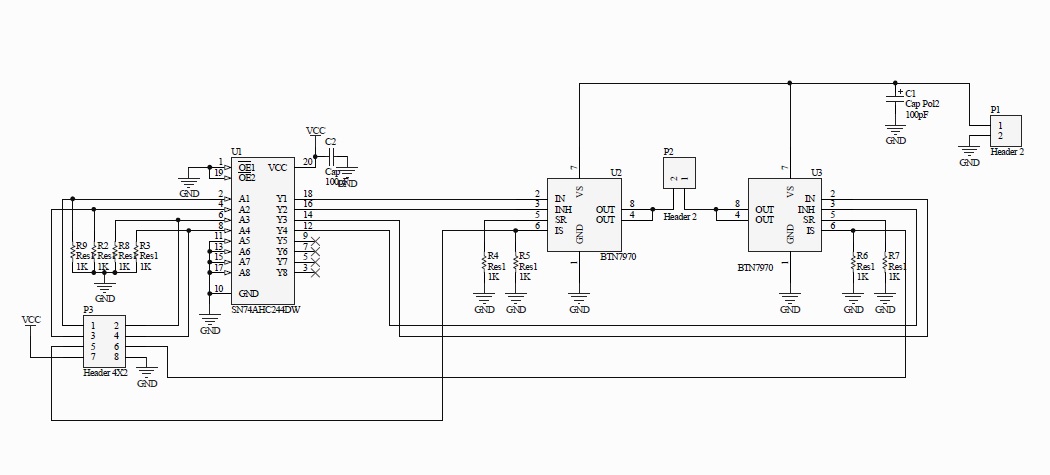
    IBT_2 Motor Driver

    IBT_Motor Driver Schematic Thumbnail

    IBT_2 Motor Driver JPG Format

    Previous Next

    © Copyright 2020-2024 DCC-EX Team.

    Built with Sphinx using a theme provided by Read the Docs.